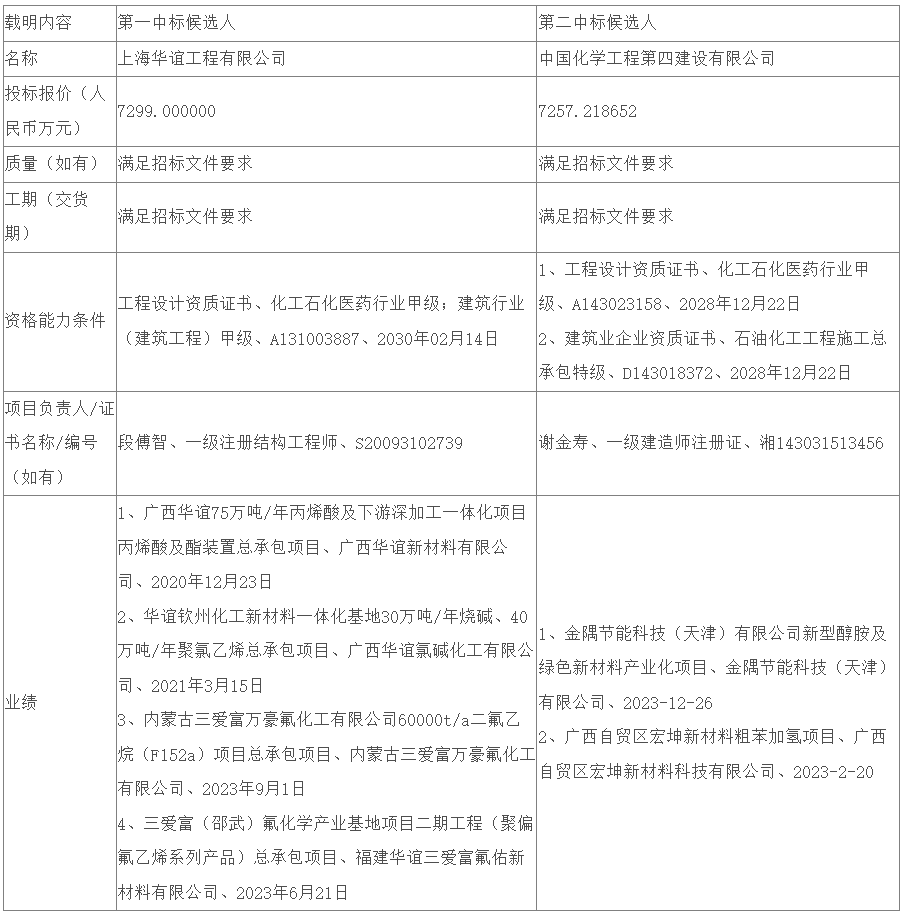
7299万元!国家能源集团准东20亿立方米年煤制天然气项目中心控制室等公辅工程EPC项目公开招标项目中标候选人公示


2024年3月13日,国能新疆煤制气有限公司正式成立,注册资本30亿元,系国家能源集团西部能源投资有限公司和国家能源集团新疆能源有限责任公司共同设立的煤制天然气项目建设运营主体公司。
项目名称:国能新疆煤制气有限公司准东20亿立方米/年煤制天然气项目
建设地点:新疆准东经济技术开发区
建设性质:新建
建设内容及规模:新建20亿立方米/年煤制天然气项目主要生产装置包括气化、变换及热回收、净化、甲烷化、硫回收、空分、天然气干燥及首站压缩、电解水制氢等装置,以及配套的储运工程及公辅工程。
项目概况:国能新疆煤制气有限公司规划在准东地区建设煤制天然气项目,建设总规模40亿立方米/年,一期20亿立方米/年,二期20亿立方米/年,总投资约250.37亿元,项目占地面积约为400公项,年就地转化原煤量1612万吨/年。
该项目关键工段均采用国内工艺及装置,建成国内成套煤制天然气技术装置示范项目;气化技术采用碎煤加压气化和粉煤加压气化组合工艺;空分装置采用国内大型空分技术和装置;变换拟采用国内成熟的中压耐硫变换工艺;脱硫脱碳拟采用国内成孰的低温甲醇洗技术;甲烷合成工艺拟采用国内大连化物所开发的甲烷化技术;烟气脱硫拟采用炉内高温Claus 反应+ECOSA@工艺;氮氧化物治理采用洁净燃料气+超低NOx燃烧器+烟气循环技术,实现达标排放;正常工况下生产废水处理后全部分质回用;配套规划建设1000MW风光发电、1GW光代发电制氢结合二氧化碳捕集驱油封存技术(CCUS),减少煤耗的同时降低二氧化碳排放。

