当前位置:首页>新闻中心>行业新闻

投资35.89亿元!新疆10万吨绿氢制60万吨绿氨公示

项目投资:本项目总投资(含增值税)为:358942.78 万元;

建设单位:新疆氢基能源科技有限公司;
建设地点:沙湾市哈拉干德工矿产品加工园区;
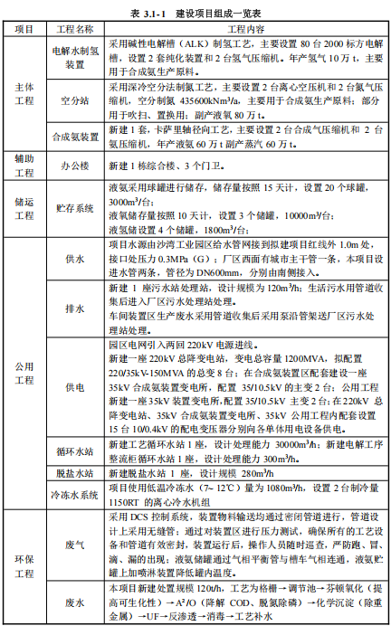
建设内容:建设年产 10 万吨绿氢制 60 万吨绿氨生产线。总建筑面积
91114.8m2,主要建设电解水制氢厂房、库房、业务用房、管理用房等;购置安装电解水制氢装置、气液分离装置、纯化装置、空分制氮装置、合成氨装置等设备;配套建设罐区及装卸站、脱盐水站、循环水站、污水处理站、供排水、道路、硬化、绿化、消防等附属设施。
占地面积:占地面积 332835m2(499.125 亩)。
施工时间:施工期为 12 个月。
在电解水装置方面,采用碱性电解槽(ALK)制氢工艺,主要设置 80 台 2000 标方电解槽,设置 2 套纯化装置和 2 台氢气压缩机。年产氢气 10 万 t,主要用于合成氨生产原料。


地址:新疆国际会展中心
Copyright © 2023 - 2025丝路新疆石油及石化工工业博览会