国家发改委:2000亿资金支持!重点包括4大化工行业
6月26日,在国家发展改革委6月份新闻发布会上,国家发展改革委政策研究室副主任、委新闻发言人李超表示,设备更新方面,超长期特别国债资金支持力度为2000亿元,第1批约1730亿元资金,已按照“地方审核、国家复核”的原则,安排到16个领域约7500个项目,第2批资金正在同步开展项目审核筛选。
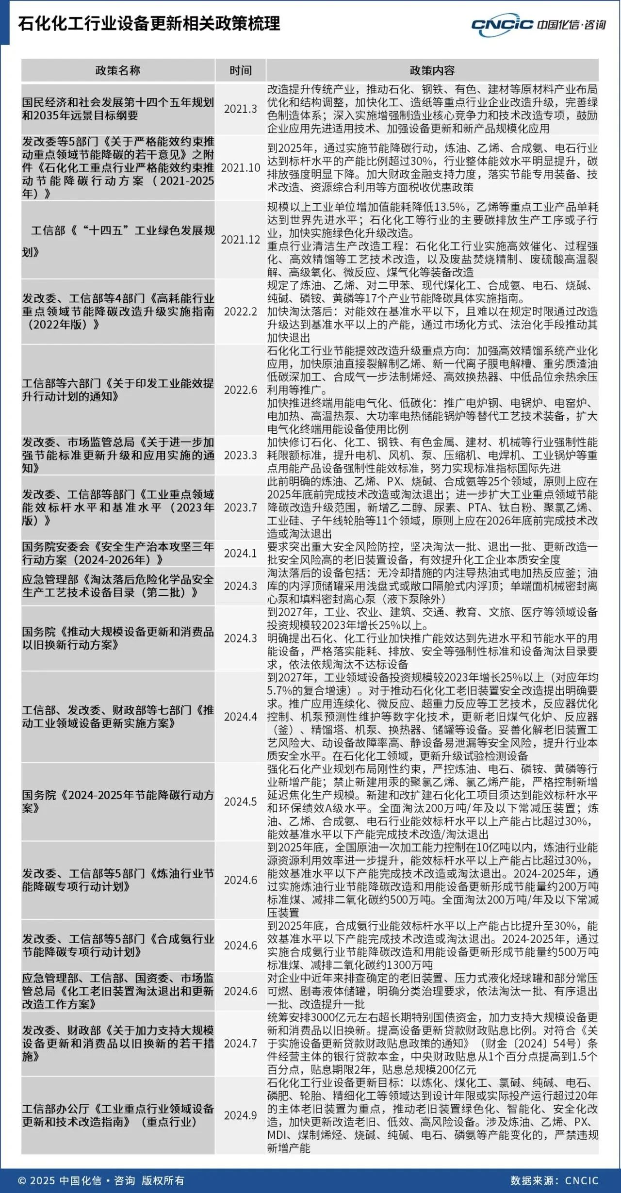
石化化工行业设备
《指南》中明确了石化化工行业设备更新目标:以炼化、煤化工、氯碱、纯碱、电石、磷肥、轮胎、精细化工等领域达到设计使用年限或实际投产运行超过20年的主体老旧装置为重点,推动老旧装置绿色化、智能化、安全化改造,加快更新改造老旧、低效、高风险设备。
到2027年,推动行业数字化转型成熟度3级及以上企业比例达到15%以上,4级及以上企业比例达到7%以上,关键工序数控化率达到85%以上,数字化研发设计工具普及率达到75%以上,改造装置能效达到《工业重点领域能效标杆水平和基准水平(2023年版)》标杆水平,本质安全水平大幅提升。
涉及炼油、乙烯、对二甲苯(PX)、二苯基甲烷二异氰酸酯(MDI)、煤制烯烃、烧碱、纯碱、电石、磷氨等产能变化的,应符合产业政策要求,严禁违规新增产能。
《指南》确定了石化化工行业设备更新5大重点方向:
1.节能减污降碳改造。采用高效催化、生物催化、超重力反应、膜极距及氧阴极离子膜电解、半水法工艺或二水-半水法磷酸生产等效率提升技术,闭式循环冷却水系统、热集成精馏、换热网络系统优化、半废锅流程等节能技术,直接氧化法环氧氯丙烷、无汞触媒生产聚氯乙烯、资源综合利用等清洁生产技术改造升级,更新固定床煤气化炉、小电石炉(<25000KVA)、低效电机、精细化工开放式反应器(釜)等低效设备及仪器仪表。
2.智能化改造。以炼化领域优化生产计划及工艺过程,煤化工领域提高安全管控、能源平衡及成本精细化管理水平,氯碱领域提升工艺稳定性,轮胎领域提高劳动生产率及加快服务化转型,精细化工及化工新材料领域提升质量稳定性及安全环保水平等为重点,推进企业在生产控制、能源管理、安全环保等重点环节加快新型工业网络、仪器仪表、智能装备设备、关键软件和系统等“基础填平补齐”和改造提升。开展裂解炉、压缩机等主要设备状态监测及预测性维护,“工业互联网+危险化学品安全生产”建设,智能立体仓储及智能装卸机器人、智能安全应急设备应用。
3.本质安全水平提升。重点采用液相加氢、连续化、微反应等低风险工艺技术,加快更新老旧反应器(釜)、精馏塔、压缩机、泵、换热器、储罐等设备及仪器仪表。
4.工业操作系统升级改造。全面推进分布式控制系统(DCS)、数据采集与监视控制系统(SCADA)更新换代,有序推进生产线以及泵、阀等生产设备中的可编程逻辑控制器(PLC)、嵌入式软件更新换代。加快推进非关键工序、非核心场景开展安全仪表系统(SIS)更新升级,逐步开放关键工序和核心应用场景。对于远程终端单元(RTU)等其他石化化工行业专用工业操作系统产品,按照“成熟可用产品全面推进更新换代、基本可用产品成熟一批更新一批”原则,逐步扩大更新换代范围和规模。
5.工业软件升级改造。全面推进实验室信息管理系统(LIMS)、制造执行系统(MES)、企业资源计划(ERP)、企业资产管理(EAM)、供应链管理(SCM)、操作员培训系统(OTS)、设备维护维修和大修(MRO)、实时数据库更新换代。对于石化三维工厂设计软件、基础物性数据库软件、流程模拟、在线实时优化(RTO)、先进过程控制(APC)等初步成熟的软件加快开展中试验证,优先选取非关键工序、非重要应用场景开展更新换代,逐步开放关键工序和核心应用场景。
电子元器件和电子材料行业
在电子元器件和电子材料行业,《指南》明确以电子元器件及电子材料生产检测设备的自动化、智能化、柔性化、节能化改造为重点,加快推动电子元器件产品向微型化、片式化、集成化、高频化、高精度、高可靠发展,重点针对电路类元器件、连接类元器件、机电类元器件、传感类元器件、光通信器件、关键电子材料等细分领域,推动更新主要生产检测设备。
锂电池行业
《指南》明确锂电池行业设备更新目标为重点推动产线迭代升级和自动化智能化改造,提升整线直通率、单机生产效率、设备控制精度、能源利用效率。更新改造关键材料加工、极片制造、电芯组装、化成分容、系统集成等关键环节设备。到2027年,行业整体生产效率和产品合格率大幅提高,主要环节基本实现在线监测,满足产线高精度、高效率、高稳定性需要,产品质量和一致性水平进一步提升,高安全、高比能、长寿命先进产品供给能力大幅增强。
光伏行业
《指南》明确光伏行业设备更新目标:以产线升级和提升高端化、智能化、绿色化发展水平为重点,重点更新改造多晶硅、硅片、电池、组件等主要环节关键设备,提升设备生产效率、良率、单体规模和产品性能、稳定性、一致性、可靠性,促进构建适应能源转型需求的现代化光伏产业体系和新能源基础设施网络。到2027年,光伏产业关键环节智能制造、绿色制造水平大幅提升,量产效率、产品良率等性能持续提升,电耗、水耗等能耗指标明显降低,市场主流电池、组件等产品效率提高5%以上。
点击下载查看原文工业重点行业领域设备更新和技术改造指南.pdf
政策密集出台
2024年3月,国务院印发《推动大规模设备更新和消费品以旧换新行动方案》。
2024年7月,国家发改委、财政部联合印发《关于加力支持大规模设备更新和消费品以旧换新的若干措施》,统筹安排3000亿元左右超长期特别国债资金,提出一系列加力支持“两新”工作的政策举措。
2025年1月8日,国家发改委、财政部发布《关于2025年加力扩围实施大规模设备更新和消费品以旧换新政策的通知》,2025年要增加资金规模,扩大支持范围,优化实施机制,放大撬动效应。


